beat365在线唯一官网
学校首页
首页
学院概况
学院简介
现任领导
机构设置
系部介绍
规章制度
教职员工
在职教师
党政教辅
人才培养
学士教育
硕士教育
精品课程
教改项目
科学研究
学术动态
科研项目
煤炭行业英汉平行语料库
党群工作
组织机构
党群风采
工会之家
双语党建
学院文化
教工文苑
学生原创
博雅讲坛·读书会
全媒体
团学工作
学工动态
团学组织
招生就业
招生工作
就业信息
校友之窗
校友风采
校友名录
当前位置:
首页
->
团学工作
->
团学组织
-> 正文
团学组织
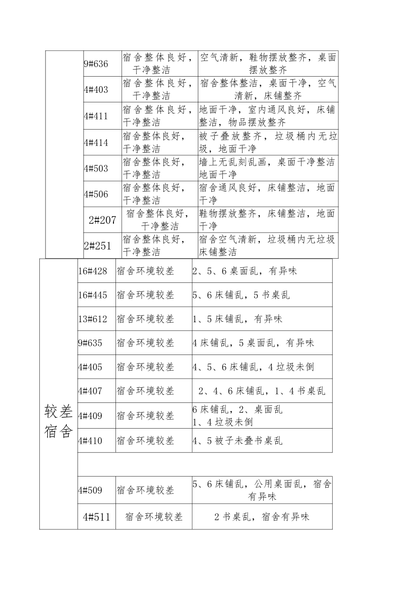
关于第七周学生宿舍检查结果的通报
作者:0
发布时间:2020-11-06
浏览量:
上一篇:
关于第八周学生宿舍检查结果的通报
下一篇:
关于第十周学生宿舍检查结果的通报